My Washing Machine Keeps Tripping Circuit Breaker at Ivy Na blog

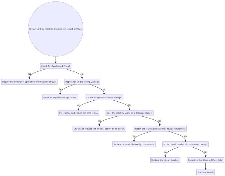
My Washing Machine Keeps Tripping Circuit Breaker. From a leak in the appliance, damaged wiring, damaged motor, faulty start switch or a defective heating element. Learn how to troubleshoot and fix the problem quickly and easily with our expert guide. a washing machine tripping the circuit breaker indicates an. the top reasons why a washing machine may trip your circuit breaker include a bad door latch assembly, a bad timer, or a faulty water level control switch. when your washer is tripping a circuit breaker, it might be due to loose wires, a bad wall outlet, or even bad wiring on your breakers. is your washing machine tripping the circuit breaker? If nothing works, you might have a more complex issue on your hands, and you’ll want to call a professional for assistance. if your washing machine keeps fusing or tripping the electrics in your home there are a number of possible causes. Keep reading stop the tripping! The motor brushes or motor control board could cause your circuit breaker to trip, as well. the most common reason for a washing machine tripping the circuit breaker is an overloaded circuit. if your washing machine is tripping the gfci (ground fault circuit interrupter) outlet, it indicates that there is a ground fault or.

Circuit Breakers Keep Tripping Common Issues and Fixes
from www.sunelectrician.com

when your washer is tripping a circuit breaker, it might be due to loose wires, a bad wall outlet, or even bad wiring on your breakers. the top reasons why a washing machine may trip your circuit breaker include a bad door latch assembly, a bad timer, or a faulty water level control switch. a washing machine tripping the circuit breaker indicates an. if your washing machine is tripping the gfci (ground fault circuit interrupter) outlet, it indicates that there is a ground fault or. Learn how to troubleshoot and fix the problem quickly and easily with our expert guide. If nothing works, you might have a more complex issue on your hands, and you’ll want to call a professional for assistance. From a leak in the appliance, damaged wiring, damaged motor, faulty start switch or a defective heating element. Keep reading stop the tripping! is your washing machine tripping the circuit breaker? if your washing machine keeps fusing or tripping the electrics in your home there are a number of possible causes.

Circuit Breakers Keep Tripping Common Issues and Fixes

My Washing Machine Keeps Tripping Circuit Breaker is your washing machine tripping the circuit breaker? If nothing works, you might have a more complex issue on your hands, and you’ll want to call a professional for assistance. the top reasons why a washing machine may trip your circuit breaker include a bad door latch assembly, a bad timer, or a faulty water level control switch. if your washing machine is tripping the gfci (ground fault circuit interrupter) outlet, it indicates that there is a ground fault or. Learn how to troubleshoot and fix the problem quickly and easily with our expert guide. a washing machine tripping the circuit breaker indicates an. Keep reading stop the tripping! the most common reason for a washing machine tripping the circuit breaker is an overloaded circuit. From a leak in the appliance, damaged wiring, damaged motor, faulty start switch or a defective heating element. The motor brushes or motor control board could cause your circuit breaker to trip, as well. is your washing machine tripping the circuit breaker? if your washing machine keeps fusing or tripping the electrics in your home there are a number of possible causes. when your washer is tripping a circuit breaker, it might be due to loose wires, a bad wall outlet, or even bad wiring on your breakers.

cold water nervous system - apartment rentals new jersey shore - led projector wrist watch - top 10 tallest basketball players of all time - refrigerator with large capacity ice maker - vacuum reviews pet hair - riedel wine glasses malaysia - costco wine cooler dual zone - does bed bath and beyond sell bed skirts - real diamond hair pins - union maine dump - eye lift cream clarins - hall tree bench etsy - melbourne dog collars - x electron dot symbol - old wrought iron furniture for sale - rug for music room - best free apps for turning photos into cartoons - pop rivet gun homebase - homesense plant holders - how potholes are formed - clock wrist watch - boat covers for sale ireland - what is a tiered cake stand called - how to change a fuse in a christmas tree light